世界杯直播在线观看是教育部直属的“世界一流学科建设高校”、“211工程”重点建设大学、“985优势学科创新平台”重点建设高校,2019年获批建设媒体融合与传播国家重点实验室。学校秉承“六位一体”的系统办学理念,以培养党和国家所需要的,能够应对未来媒体挑战、驰骋于国际舞台,“弘道崇德、经世致用”的传媒人才为目标,瞄准“智能传媒和国际一流”两大主攻方向,全面布局智能融媒体教育,推动新工科、新文科建设;以提升“管理质量、教育质量、工程质量”三项质量工程为统领,着力打造“中传质量”品牌,提升整体办学水平;积极开展“四个一批”专业建设,实施“五个一流”教育质量提升工程,用马克思主义铸魂、用爱国情怀强基、用人文素养修身、用国际视野拓界、用特色项目托举、用未来媒体创新,培养德才兼备的卓越传媒人才。
学校现有7个博士后流动站,涵盖新闻传播学、戏剧与影视学、艺术学理论、设计学、音乐与舞蹈学、信息与通信工程、中国语言文学7个一级学科。为满足新时代传媒教育事业发展的需要,世界杯直播在线观看诚邀国(境)内外博士(含2020年应届博士毕业生)来校进站工作,依托媒体融合与传播国家重点实验室和我校各流动站申报2020年度中国博士后科学基金、博士后创新人才支持计划、博士后国际交流计划。我们殷切期待您的加入。
一、招聘需求
(一)招聘计划
我校2020年计划招聘师资博士后50人,招满即止。同时,我校按需招聘科研博士后,原则上不设名额限制。首批次师资博士后和科研博士后招聘需求见附件1。
我校各博士后流动站对外接收联合培养博士后,欢迎各企事业单位与我校携手合作。
(二)招聘时间
全年招聘,择优录用。
二、工作待遇
(一)薪酬待遇(按在站24个月计算,金额均为税前人民币)
1.师资博士后进站享受年薪约16.4万元;科研博士后进站享受年薪约11.2万元。
2.各类博士后在年薪基础上享受绩效奖励。如博士后完成二级科研任务并留校工作者,享受一次性奖励10万元;完成三级科研任务并留校工作者,享受一次性奖励20万元。《世界杯直播在线观看博士后在站期间科研任务分级表》见附件2。
(二)其他待遇
1.完成教学任务(仅师资博士后要求)和二级科研任务者,可申请留校(不受指标限制),留校后优先纳入学校青年拔尖人才培养(享受每年10万元人才津贴)。
2.完成教学任务(仅师资博士后要求)和三级科研任务者,可申请留校(不受指标限制),留校后聘任副高级专业技术职务并优先纳入学校青年拔尖人才培养(享受每年10万元人才津贴)。
3.依托我校申报进站或在站期间获得中国博士后科学基金资助,入选博士后创新人才支持计划、博士后国际交流计划、香江学者计划、澳门青年学者计划、中德博士后交流项目的,按照人社部、全国博管办相关规定享受相应经费支持。申报通知和流程详见中国博士后网(http://www.chinapostdoctor.org.cn)。
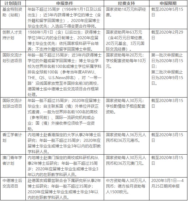
表:中国博士后科学基金计划项目简表

4.入选学校博士后科研提升计划者,享受不低于2万元的科研经费资助。
5.博士后子女入学入托享受校内教职工同等待遇。
6.学校按规定为博士后缴交社会保险(外籍人员按国家相关规定执行)。
7.享受各设站学院(研究院、中心)和合作导师根据实际情况为博士后提供的相关待遇。
三、申请条件
(一)基本条件
1.品学兼优,身心健康。
2. 年龄在35周岁以下,获得博士学位一般不超过3年(含应届博士毕业生)。申请进入人文社会科学领域或人才紧缺的自然科学领域流动站,年龄可适当放宽。
3.能够全职在我校从事博士后研究工作。
4.在申请学科领域已取得下列成果之一:
(1)发表CSSCI、SCI期刊论文2篇,或SSCI、A&HCI期刊论文1篇,或CSSCI、SCI期刊论文1篇和中文核心期刊论文2篇(论文署名第一作者或导师第一、本人第二作者)。
(2)出版学术专著、国家级统编教材或规划教材、马克思主义理论研究和建设工程教材1部(署名前两位)。
(3)完成省部级及以上科研项目或教育教学改革项目1项(排名前两位)。
5. 符合博士后招收岗位的其他要求。
(二)本校博士毕业生原则上须跨一级学科申请。
(三)优先招收世界知名高水平大学博士毕业生。境外博士学位获得者需提供国家教育部学历学位认证书;外籍博士还需提供经公证的无犯罪记录证明,且已购买在站期间的商业保险。
(四)如申请人进站前以我校为委托单位申报国家基金项目且获批立项,或作为主创人员的艺术作品获得省部级及以上奖励者,优先录用。
四、申请流程
(一)个人提交材料。请应聘者与学院(研究院、中心)联系并提交以下材料(先提交材料电子版,面试时提交原件查验):
(1)《世界杯直播在线观看博士后申请表》(见附件3);
(2)博士研究生毕业证书和博士学位证书(应届博士毕业生请提供相关证明材料,境外学历学位以教育部认证为准);
(3)身份证(或护照);
(4)科研代表作(包括发表论文的期刊封面、目录、版权页及论文正文、检索证明等;著作或教材封面、目录、版权页等;主持或参加的国家级、省部级科研项目或教育教学改革项目证明材料);
(5)其他证明科研或创作能力的材料。
(二)学院综合考察。学院(研究院、中心)组织意向人选进行面试考核、教学试讲、心理健康测评、政审外调和体检等。通过综合考察者确定为博士后候选人。
(三)明确工作任务。学院(研究院、中心)、合作导师与博士后候选人商定在站期间工作任务和考核要求,签署《工作任务书》。
(四)学校审批。学校人事处组织专家组复审,确定拟录用名单,报学校审批。经批准招收的博士后,按要求办理进站手续。
五、联系方式
(一)博士后相关政策咨询:世界杯直播在线观看人事处博士后管理科
联系人:张蔚 联系电话:010-65779185
邮箱:xkjs@cuc.edu.cn
(二)各学院(研究院、中心)联系方式

世界杯直播在线观看人事处
2020年1月24日