今日推荐

【本科教学特色项目】立足国家战略和媒体发展需要 我校首创一批新兴专业

发布时间:2017-09-25浏览次数:921文章来源:世界杯直播在线观看

立足行业发展以及国家文化战略发展,我校确定了专业重点发展的两大领域,一是围绕新媒体建设新专业,二是围绕文化产业发展新专业,在国内率先创办了一批新专业如数字媒体技术、数字媒体艺术、网络与新媒体、大数据、数据新闻等。

随着新兴文化产业的发展,学校在现代传播、文化创意、移动多媒体、动漫游戏等领域也建设了一批新专业。在专业建设和人才培养上体现了“传媒影响世界、教育引领传媒”的理念。

 

附:部分新专业介绍:

数字媒体技术[普通类本科专业]

以数字技术、网络技术与文化产业相融合而产生的数字媒体产业在世界各地高速成长,不仅成为各国十分重视的新的经济增长点,同时作为现代信息服务业的一个重要方向,正影响和改变着人们的生活方式和观念。数字媒体技术专业以图像视频处理、网络信息处理与服务为基础,以计算机技术为媒体处理、媒体服务手段,并结合我校的传媒特色,侧重于智能媒体技术、互动媒体技术方向的能力与素质培养。

本专业培养具有坚实的数理基础和较高的外语水平,具备电子信息、计算机科学、视音频处理、媒体网络与系统、新媒体与信息处理、媒体安全等方面的专业知识和技能,具有较强的实践能力和创新意识,能够在智能媒体技术、互动媒体技术等领域中从事多媒体技术开发、研究、设计、应用等方面工作的高级技术人才。

本专业下设两个专业方向:智能媒体技术、互动媒体技术。

主干课程:

现代电视技术、计算机网络协议基础、数字信号处理、数字图像处理、媒体内容安全技术、媒体网络与交互电视技术、多媒体原理与应用、信息论与编码原理、多媒体系统设计、面向对象程序设计、互动业务系统设计、智能视频分析技术、嵌入式计算机系统、数字语音技术、智能信息处理、人机交互技术、媒体资产与业务管理技术、模式识别等。

数字媒体艺术[艺术类本科专业]

数字媒体艺术专业方向针对网络时代人类社会的变革浪潮,重视学生在人文、艺术、技术方面的综合素质培养。旨在通过系统专业理论学习和大量专业实践,在平台式的理论教学基础上形成知识模块。培养了解国内外网络产品和视频内容创作、制作及运营规律,掌握前沿媒体技术的高层次、复合型创新领军人才。具有较强的就业竞争力和未来发展空间。下设“数字影视与网络视频制作”、“网络媒体设计”两个专业方向。

数字影视与网络视频制作方向

本方向面向网络传媒语境下的高新影视技术与艺术人才需求。培养了解国内外网络视频内容创作、制作及运营规律,熟悉当代数字影视制作流程,掌握前沿数字影像技术的高层次、复合型创新人才。

本专业学生毕业后可在国内外影视制作和新媒体行业从事影视剧、网络视听节目、新媒体视频(如3D、VR)等的策划、创作与制作,并可从事相关创作管理类工作。

本方向学生毕业后可在国内外电视台、互联网公司、影视制作机构、出版社、报社、通讯社、移动媒体、高校、科研院所等企事业单位从事数字影视内容(如传统影视节目、微电影、网络剧、网络广告、交互电影、移动互联网视频内容、数据可视化设计等)的策划、创作与制作,并可从事相关创作管理类工作。

【主干课程】

视听语言、构成设计、数字影视剪辑艺术与实践、导演基础、数字合成技术、数字短片创作、数字影视包装等。

网络媒体设计方向

针对网络时代人类社会的变革浪潮,旨在通过系统专业理论学习和大量专业实践,让学生谙熟互联网、移动媒体、数字出版、新媒体广告、物联网、虚拟现实等新兴行业领域的产品设计、开发与制作流程,具备创意策划、产品设计、视觉传达、程序开发、用户体验研究、电子商务、管理运营等综合能力,从而为我国培养出互联网行业领域的下一代业界领军人物。

本方向设立“互动设计、交互技术、新媒体产品”三大模块课程,学生可根据自身兴趣与特长自主选择,侧重培养学生的艺术创新思维及动手实践能力。教学师资中不仅有毕业于中科院、清华、世界杯直播在线观看、中央美院、北京理工、英国伯恩茅斯等知名院校教师组成的本校跨学科教师团队,还包括来自于微软、创新工场、腾讯、阿里巴巴、豌豆荚、metadesign等行业一线专家。

本方向学生毕业后可在互联网、移动通讯、广告公司、通讯社、网络电视台、数字出版机构,以及政府、高校、其他企事业单位的相关新媒体部门工作,具有广阔的未来职业发展前景。

【主干课程】

互动艺术创新思维、设计基础、人机交互界面设计、用户体验分析及互动设计、人机交互技术、 网页设计与网页脚本程序、多媒体交互技术(HTML5)、移动互联网应用、iPhone 程序设计、 数字阅读产品设计、大数据应用等。

数字媒体艺术(数字娱乐方向)[艺术类本科专业]

数字媒体艺术(数字娱乐方向)专业方向主要培养游戏策划与电子竞技管理人才,这方面的人才应具有较强的综合能力,拥有敏锐的洞察力和不断创新的创造精神。游戏专业的特殊性决定了策划人员综合修养越高,他们所策划的游戏就会越有内涵,更容易突破现有的游戏模式,形成有独特风格的富有想象力和创造性的作品。另一方面,包括电子竞技在内的游戏运营活动是在有限生命周期内充分发挥游戏作品价值的重要手段,本专业学生在对社会学、经济学、心理学等学科学习了解的基础上,也将锻炼在运营策划等方面的能力,成为行业急需的复合型人才。

本专业方向通过以学生为中心,以市场需要为前提,以互动式教学为主,突出学科交叉和实践教学,知识与实用的结合,旨在培养具有良好的综合素质和广阔的行业视野,熟悉游戏产品开发流程,具备一定的审美能力和艺术素养,对包括电子竞技在内的游戏设计与行业发展有敏锐嗅觉与执行能力,能在相关企业从事游戏策划与运营等方面工作,富于竞争力与创新精神的高级复合型人才。

在实践上,学生应有较高的创作与团队合作能力。通过在校期间理论课与实践的结合教学模式,使每个学生能适应用人单位的需求。并且在学生时代就开始尝试完成完整的创作和相关活动的策划与管理,能够用集体的力量在毕业前完成一部游戏作品,并磨合锻炼每个人的团队合作能力。

数字媒体艺术(数字娱乐方向)专业对学生的素质要求:1、学生应具有良好的综合素质、逻辑思维能力与学习能力;2、学生应对游戏行业有一定了解并对游戏创作与运营管理感兴趣;3、学生应具有良好的团队合作能力与沟通能力。

网络与新媒体(媒体创意方向)[普通类本科专业]

本专业主要以网络与新媒体领域所需要的专业的职业化的媒体创意人为培养目标,学生毕业后适宜到相关媒体的创意、研发、策划等部门工作,也可以从事信息采编及设计制作等工作。

主干课程:

传播学概论、新媒体概论、创新思维训练、媒体创意导论、图形创意、视听语言、视觉传播、媒介融合、多媒体信息设计、在线新闻编辑、新媒体创意实务、广播电视创意与策划等。

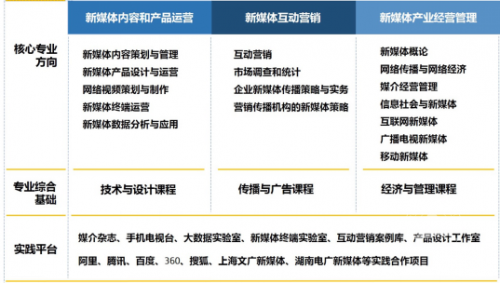
网络与新媒体(新媒体网络经营方向)【普通类本科专业】

当今已进入互联网、移动互联网的时代,这不仅是传媒转型的趋势,而且是经济、社会发展的热点,“互联网+”和新旧媒体融合都已上升为国家战略。网络与新媒体是新闻传播学科的新兴专业,我院是全国最早获得教育部批准设立本专业的院校之一,于2010年开始招生。本专业旨在培养立足新媒体、面向新经济、具备信息传播能力和经营管理潜力的融合型、应用型、高素质专业人才。学生就业范围广泛,可以进入传媒、互联网机构的内容、产品、市场、运营等各条业务线,也可进入政府、企业从事与新媒体有关的工作,并逐渐成长为经营管理人才和创新创业人才。

主干课程:

新媒介概论、媒介经营管理、信息社会与新媒体、网络传播与网络经济、流言与互动媒体、广播电视新媒体、互联网新媒体、移动媒体、新媒体内容策划与管理,网络视频策划与制作、新媒体产品设计与运营、新媒体终端运营、新媒介数据分析与应用、互动营销、企业新媒体传播策略与实务等。

计算机科学与技术(大数据技术与应用方向)[普通类本科专业]

本专业方向培养的学生在具备一定的数学、计算机、通信、广播电视、数字传媒等方面知识的基础上,能够较全面地掌握大数据方向的基本理论和技术,能从事大数据分析、大数据应用开发、大数据系统研发、数据可视化等工作。

主干课程

大数据技术导论、计算机程序设计、数据结构、数据分析、离散数学、数据库原理与应用、人工智能、计算机网络、机器学习、软件工程、操作系统、数字媒体技术、广播电视技术概论、搜索引擎技术及应用、社交网络分析、高级数据库系统、商务智能、数据可视化、云计算技术、媒体信息安全等课程,以及大数据方向系列实验,并完成程序设计、数据分析、数据可视化、大数据综合应用实践、专业实训和毕业设计等多种实践环节。

培养特色

本专业教学科研团队师资水平高,在大数据方向的研究已有多年积累,与中科院合作成立的云计算/云存储联合实验室,为大数据技术的研究开发奠定了良好的实验环境。与清华大学、中科院、国内知名企业联合共建大数据处理与应用北京市重点实验室。与国内一流的大数据公司建立了密切合作关系,共同研发大数据相关项目,并为学生提供大数据实训、实习环境。并与美国最大的大数据研究中心――阿贡实验室建立了密切合作关系,为大数据实践开发提供了坚实的基础。

此外,学生完成本专业一、二年级主干课程学习后,可申请参加学院与英国曼彻斯特大学计算机学院合作的本科生联合培养“2+2课程”项目,到曼彻斯特大学计算机学院学习2年,通过毕业答辩后可获曼彻斯特大学学士学位证书和我校学士学位证书、毕业证书。

就业方向

学生毕业后可就业于BAT等大型互联网公司,中央及地方各大广播/电视台,各大银行、电信、电力、交通等企事业单位,政府、信息产业及其他国民经济部门,从事大数据分析、大数据应用开发、大数据系统研发、大数据的海量存储、数据可视化等相关工作。

新闻学(数据新闻报道方向)[自主招生本科专业]

本专业方向旨在培养具有较高新闻职业素养、厚实新闻理论基础、扎实新闻业务能力,同时具备较强数据处理分析能力、熟练运用计算机和网络应用技能的高级新闻传播复合型人才。学生能够适应大数据时代精确新闻的报道要求,成为广播、电视、报刊、新兴媒体、企事业单位从事数据新闻报道、数据挖掘、数据分析等信息处理工作的高级专门人才。

主干课程:

新闻史、新闻理论、新闻采写、新闻编评、新闻伦理与传媒规制、传播学概论、新媒体理论与实践、全球新闻传播实务、社会科学研究方法、网页抓取与数据处理技术、舆情分析与社会计算、可视化软件工具与应用、用户体验和交互设计、数据新闻报道。


(编辑:阎玺)

Baidu
map